米乐

济宁能源发展集团有限公司

站内搜索

通知公告

温馨提示公告模板

探讨
  • 济宁能源2020年2月份采用稿件情况公示

    米乐:济宁能源2020年2月份采用稿件情况公示

    企业名称 来稿(篇) 采用 外部发稿(篇) 集团网站 济矿通讯 合计(篇) 国/省级 行业 市级 集团机关 15 15 2 3 运河煤矿 59 23 阳城煤电 31 23 2 花园煤矿 48 22 1 安居煤矿 29 13 金源煤矿 ...
    Apr.Fri.2020
  • 济宁能源2020年1月份采用稿件情况公示

    米乐:济宁能源2020年1月份采用稿件情况公示

    企业名称 来稿(篇) 采用 外部发稿(篇) 集团网站 济矿通讯 合计(篇) 国/省级 行业 市级 集团机关 12 12 12 运河煤矿 37 15 15 阳城煤电 12 7 7 花园煤矿 26 12 12 安居煤矿 21 7 7 金源煤矿 ...
    Apr.Fri.2020
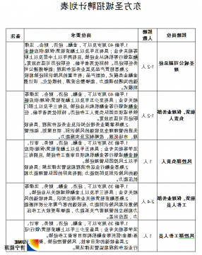
  • 济宁能源发展集团有限公司东方圣城租赁公司公开招聘拟录用人员公示

    米乐:济宁能源发展集团有限公司东方圣城租赁公司公开招聘拟录用人员公示

    为进一步增强招聘工作透明度,现将东方圣城租赁公司拟录用人员公示如下: 龙彦辉 王 巍 李可洋 李 川 王 东 李 超 公示期:2020年4月9日—4月11日。公示期间,如对拟录用人员有异议 ...
    Apr.Thu.2020
  • 济宁能源2019年12月份采用稿件情况公示

    米乐:济宁能源2019年12月份采用稿件情况公示

    排名 企业名称 来稿(篇) 采用 外部发稿(篇) 集团网站 济矿通讯 合计(篇) 国/省级 行业 市级 1 集团机关 7 7 13 15 2 运河煤矿 38 25 3 28 3 阳城煤电 22 14 2 16 1 4 花园煤矿 38 8 2 10 5 安居 ...
    Apr.Wed.2020
  • 济宁能源2019年11月份采用稿件情况公示

    米乐:济宁能源2019年11月份采用稿件情况公示

    排名 企业名称 来稿(篇) 采用 外部发稿(篇) 集团网站 济矿通讯 合计(篇) 省级 行业 市级 1 集团机关 23 12 9 17 1 1 2 运河煤矿 48 29 5 29 3 阳城煤电 27 19 6 20 3 1 4 花园煤矿 36 14 2 14 ...
    Apr.Wed.2020
  • 济宁能源2019年10月份采用稿件情况公示

    米乐:济宁能源2019年10月份采用稿件情况公示

    排名 企业名称 来稿(篇) 采用 外部发稿(篇) 集团网站 济矿通讯 合计(篇) 省级 行业 市级 1 集团机关 23 18 9 19 2 运河煤矿 49 23 3 25 3 阳城煤电 39 19 8 27 2 1 4 花园煤矿 34 12 3 14 5 安居 ...
    Apr.Wed.2020
  • 济宁能源发展集团有限公司  东方圣城租赁有限公司招聘简章

    米乐:济宁能源发展集团有限公司 东方圣城租赁有限公司招聘简章

    东方圣城租赁有限公司成立于2014年1月,是商务部、国家税务总局批准的济宁市第一家内资融资租赁试点企业,由济宁能源发展集团有限公司绝对控股,山东太阳控股集团有限公司、山 ...
    Mar.Thu.2020
  • 济宁能源发展集团有限公司招聘医师专业人员

    米乐:济宁能源发展集团有限公司招聘医师专业人员

    济宁能源发展集团有限公司是一家以煤为主,集煤电、化工、机械制造、物流贸易、教育服务等多业并举的市属国有大型现代化企业集团,拥有全资、控股、参股公司四十余家,职工近 ...
    Feb.Tue.2020
  • 济宁能源发展集团政务信息公开

    济宁能源发展集团政务信息公开

    一、济宁能源发展集团有限公司基本信息 统一社会 信用代码 913708006755224216 名 称 济宁能源发展集团有限公司 类 型 有限责任公司(国有独资) 住 所 济宁市崇文大道2299号 注册资本 5亿元 ...
    Dec.Tue.2019
  • 济宁能源2019年9月份采用稿件情况公示

    米乐:济宁能源2019年9月份采用稿件情况公示

    排名 企业名称 来稿(篇) 合计采用 发稿(篇) 集团网站 济矿通讯 (篇) 省级 行业 市级 1 集团机关 31 25 14 28 2 运河煤矿 50 25 4 27 3 阳城煤电 39 19 1 20 4 花园煤矿 38 16 2 17 1 5 安居煤矿 ...
    Dec.Mon.2019

咨询留言

结案本司相应的的服务咨询、意见表、提醒、投述等适宜,请输入真实度自己新信息,为了于勾通业务联系。