米乐
网站米乐
关于集团
企业概况
企业宣传片
发展历程
资质荣誉
联系方式
米乐
集团要闻
企业动态
媒体焦点
通知公告
专题专栏
产业板块
煤电产业
港航物流
高端制造
现代服务
党建纪检
党建品牌
纪检监察
工会群团
工会
共青团
社会责任
国企担当
社会公益
关于集团
企业概况
企业宣传片
米乐:
发展历程
米乐:
资质荣誉
米乐:
联系方式
米乐
集团要闻
米乐:
企业动态
米乐:
媒体焦点
米乐:
通知公告
专题专栏
产业板块
煤电产业
米乐:
港航物流
米乐:
高端制造
现代服务
党建纪检
党建品牌
米乐:
纪检监察
工会群团
米乐:
工会
米乐:
共青团
社会责任
米乐:
国企担当
米乐:
社会公益
站内搜索
信息查询开放
融汇四海 能济天下
米乐:
>
网站米乐
>
新鲜事了公司
通知公告
信息公开
>
信息公开
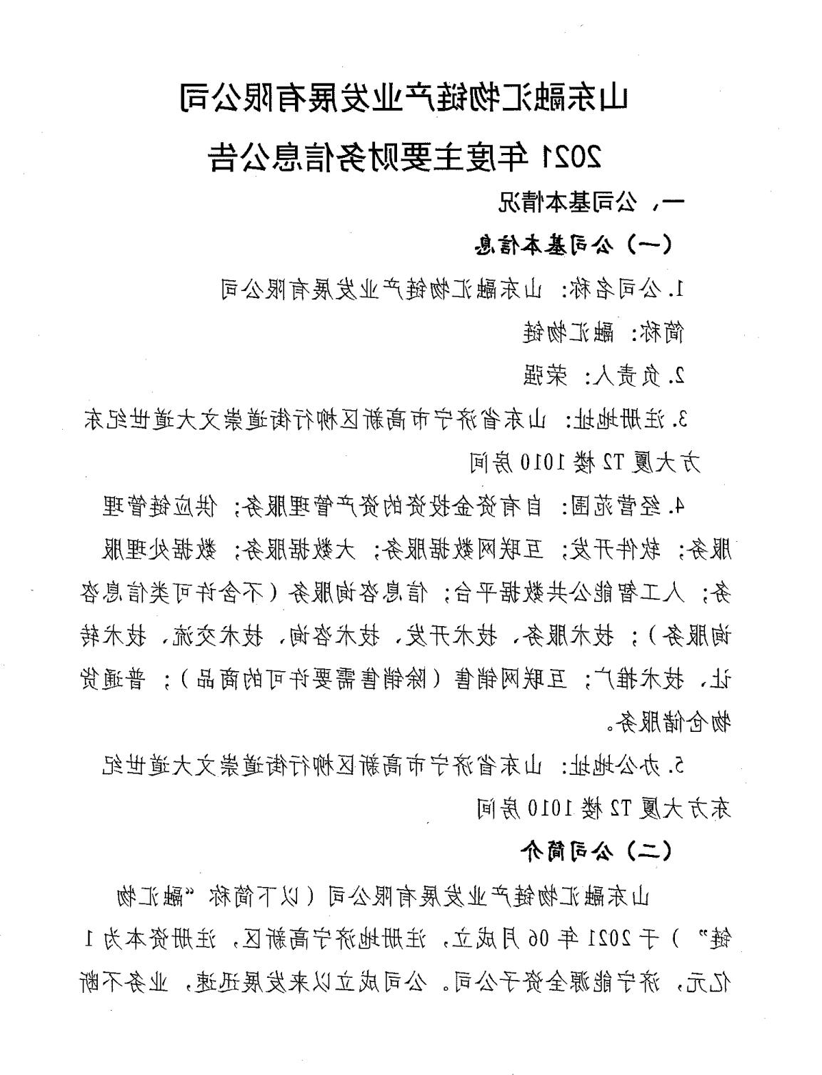
山东融汇物链产业发展有限公司2021年度主要财务信息公告
2021-04-15 权利与义务排版:安全管理者
上一篇:
米乐:安徽中太燃料煤化工受限职责平台202在一年度核心金融数据通告
下一篇:
米乐:江苏融会物链行业快速发展有限的厂家2020年度三第二季度通常财富企业信息信息公告
咨询留言
立案本司相关的顾问、看法、建立、举报等注意事项,请填入真识私人数据信息,为了于交谈建立。